栏目页-导航下方

    可编程晶振之站

    提供各种频率晶振

    熟悉时钟的原理并可以提供晶振样品

    已关注 取消关注 已被3人关注
专家主页 > 个人专栏 > 文章详情

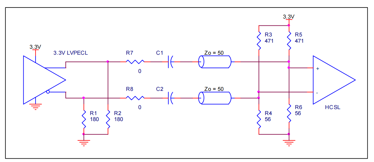
LVPECL to HCSL

2021-07-03  作者:可编程晶振之站

摘要:介绍一种LVPECL 转 HCSL 的电路,可以直接采纳
关键词:LVPECLHCSL

image.png


R7 and R8 are optional. These spare footprints allow option of amplitude  attenuation if needed.  AC couple capacitors C1 and C2 values are frequency dependence. (Value can  be range from 100pF to 0.1uF)  


Signal at the HCSL input:  Typical Offset = 0.35V (Cross Point)  Typical Swing Amplitude = 0.7V (or 1.4V differential), for R7=0 ohms, R8=0 ohms.




若发现您的权益受到侵害,请立即联系我们,我们会尽快处理
Copyright 2019 问答维网络信息科技有限公司 windowit.com All Rights Reserved
公司地址:北京市昌平区文华东路8号院1号楼2层237
广播电视节目制作经营许可证编号:京第16563号
ICP许可证号:京B2-20201530 备案号:京ICP备20010935号京公网安备 11011402010812号